Roberto Rodríguez Gómez
UNAM. Programa Universitario de Estudios sobre la Educación Superior
El 19 de agosto de 2011 se publicó, en el Diario Oficial de la Federación, el “Acuerdo número 592 por el que se establece la Articulación de la Educación Básica”, documento en que se cristaliza el proyecto de reforma integral de la educación básica, definida sintéticamente, en ese texto, como “una política pública que impulsa la formación integral de todos los alumnos de preescolar, primaria y secundaria con el objetivo de favorecer el desarrollo de competencias para la vida y el logro del perfil de egreso, a partir de aprendizajes esperados y del establecimiento de Estándares Curriculares, de Desempeño Docente y de Gestión.”
El camino que condujo a ese resultado comprende las dos administraciones encabezadas por presidentes del PAN: la de Vicente Fox Quezada (2000-2006) y la de Felipe Calderón Hinojosa (2006-2012). Conviene anotar que la propuesta de reforma integral de la educación básica, si bien está presente desde el inicio de la administración Fox y encuentra condiciones de continuidad y resolución en el gobierno de Calderón, no fue desarrollada conforme a una agenda o plan maestro que tuviera suficiente claridad sobre las etapas, metas parciales, condiciones y recursos. Se trató, más bien, de procurar la implementación de tramos de la reforma y, posteriormente, de establecer el programa de articulación.
El Programa Nacional de Educación 2001-2006 enunció el objetivo general de “desarrollar en todos los niños y jóvenes mexicanos el conocimiento de nuestra realidad multicultural, impulsar el reconocimiento y fomentar la valoración de que la diversidad sustenta nuestra riqueza como nación”. En el documento se propone, como finalidad, el desarrollo de una “política de articulación de la educación básica” consistente en la “revisión y adecuación curricular de materiales educativos, así como de prácticas educativas en el aula y en la escuela, que permitan dar continuidad pedagógica y de contenidos a la educación básica, desde el nivel preescolar hasta la enseñanza secundaria”; y se plantea la prioridad de emprender “una nueva propuesta curricular para la educación secundaria, ampliamente consensuada, congruente con los propósitos de la educación básica, que considere las necesidades de los adolescentes y genere oportunidades de aprendizaje que permitan el fortalecimiento de habilidades básicas y superiores, necesarias para continuar aprendiendo a lo largo de la vida.” La reforma habría de iniciar, por consiguiente, con la modificación del currículum de secundaria.
Reforma de la educación secundaria
En noviembre de 2002, la Subsecretaría de Educación Básica y Normal de la SEP, encabezada por Lorenzo Gómez Morín, dio a conocer el texto “Reforma Integral de la Educación Secundaria. Documento Base” (liga: https://coleccion.siaeducacion.org/sites/default/files/files/documentobase_ries.pdf), en el que se presentaba un diagnóstico general de las características de la educación secundaria y se argumentaba en torno a la necesidad de una reforma curricular, organizativa y de gestión escolar. Dos años después se presentó la propuesta del nuevo plan y programas de estudio. Como señalan Francisco Miranda y Rebeca Reynoso, tal propuesta fue “objeto de diversas críticas dando lugar a un conglomerado opositor que, sin ser un frente orgánico, generó un ambiente poco propicio para su operación”. Se cuestionaba, en particular, la reducción en el currículum de los cursos de historia y de formación cívica y ética; también fue objeto de polémica el tratamiento insuficiente de la geografía nacional en la asignatura correspondiente. El SNTE se quejaba, además, de la ausencia de una consulta a los docentes para la configuración del plan y los programas (véase: F. Miranda y R. Reynoso, “La reforma de la educación secundaria en México. Elementos para el debate”, Revista Mexicana de Investigación Educativa, núm. 25, 2006) (liga: http://www.scielo.org.mx/scielo.php?script=sci_arttext&pid=S1405-66662006000401427)
Tras el fracaso de la reforma de la educación secundaria de 2004, se reconsideró el método para su diseño. En convenio con el SNTE se llevó a cabo, en 2005, la Consulta Nacional sobre la Reforma Integral de la Educación Secundaria. Según cifras oficiales, en dicha consulta participaron más de medio millón de personas. Lo más importante, sin embargo, fue la apertura de una comisión SEP-SNTE que convendría el diseño final de la Reforma de la Educación Secundaria hacia al final del sexenio.
Como resultado del proceso de negociación y convergencia, el 26 de mayo de 2006 se publicó en el Diario Oficial de la Federación el acuerdo secretarial que oficializaba el nuevo plan y programas de estudios. El extenso documento (362 páginas), además de presentar el mapa curricular para ese nivel de estudios, en que el elenco de materias no cambia sustancialmente el plan anterior (español, matemáticas, ciencias, historia, geografía, formación cívica y ética, lengua extranjera, educación física, artes, tecnología, orientación y tutoría, y asignatura estatal), se presenta una guía didáctica general para la tarea docente. En ella se presenta el enfoque de las materias, las formas de evaluación de los aprendizajes, así como orientaciones didácticas para lograr objetivos de conocimiento, aplicación práctica y articulación entre disciplinas. Se sugieren, asimismo, el tipo de actividades que pueden conducir al logro de los objetivos de comprensión y apropiación de las materias, así como, en para cada asignatura y nivel, los aprendizajes esperados (liga: https://www.sep.gob.mx/work/models/sep1/Resource/ca8cef5b-610b-4d55-8a52-03f1b84d0d6c/a384.pdf).
| Figura: Mapa curricular de la Educación Secundaria (2006) |
![]() |
| Fuente: SEP, Acuerdo 384 por el que se establece el nuevo Plan y Programas de Estudio para Educación Secundaria. DOF, 26 de mayo 2006. |
Reforma de la educación preescolar
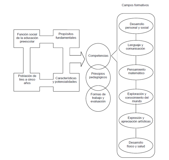
Como en noviembre de 2002 se aprobó la reforma constitucional que integró la educación preescolar de tres grados a la enseñanza obligatoria, fue necesario el diseño e implementación de un programa oficial para ese nivel. El documento correspondiente se publicó en el DOF (27 de octubre 2004). Lo novedoso del plan es el ordenamiento curricular por competencias para cada grado, así como la definición de contenidos por “campos formativos”. El modelo curricular considera, en primer término, los propósitos fundamentales de la educación preescolar, que consisten en una docena de objetivos generales formulados en términos de aprendizajes y competencias adquiridas al término del nivel de estudios. En segundo lugar, se proponen las competencias específicas para cada grado en función de los campos formativos siguientes: desarrollo personal y social; lenguaje y comunicación; pensamiento matemático; exploración y conocimiento del mundo; expresión y apreciación artística; desarrollo físico y salud (liga: https://www.dgesum.sep.gob.mx/public/normatividad/acuerdos/acuerdo_348.pdf).
| Figura: Organización del programa de Preescolar (2004) |
![]() |
| Fuente: SEP, Acuerdo 348 por el que se determina el Programa de Educación Preescolar. DOF 17 de octubre 2004. |
El sexenio de Fox dejo inconclusa la reforma integral y la propuesta de articulación de la educación básica, tema que sería elaborado en la siguiente administración. El subsecretario Gómez Morín explicó en entrevista, posterior a su renuncia al cargo (30 de septiembre de 2006), que el propósito de una reforma integral de la educación básica quedó pendiente dada “la magnitud y complejidad del propio sistema. No era fácil porque requiere un cambio de mentalidad, de orientación y de cultura” (Entrevista de Nurit Martínez, El Universal, 2 de octubre de 2006).
(Liga: https://archivo.eluniversal.com.mx/nacion/143743.html)


